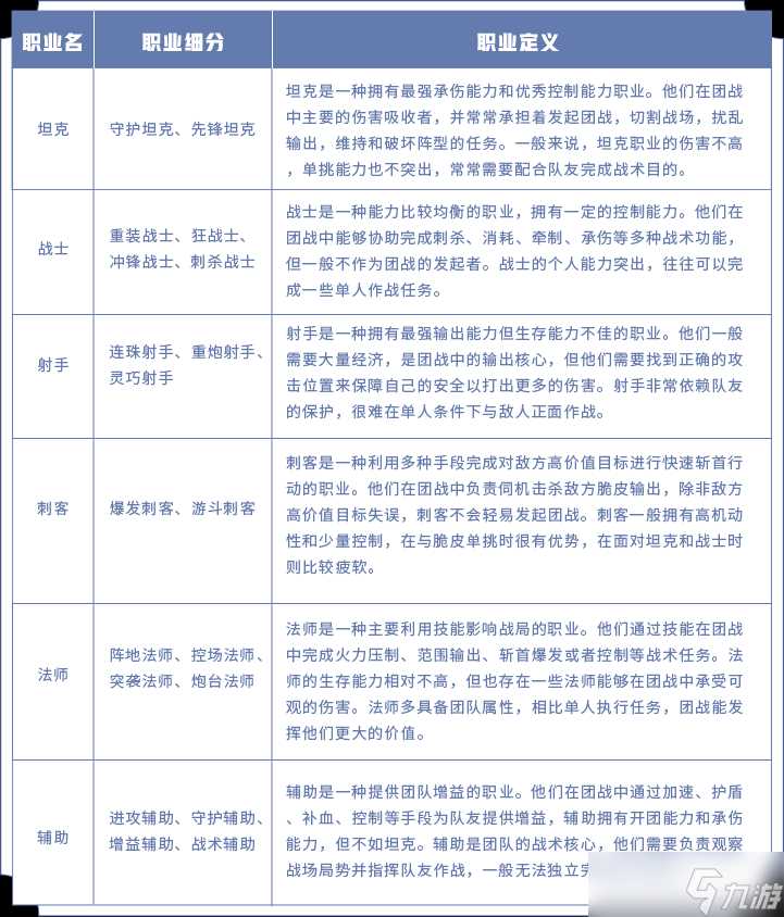
《王者荣耀》同职业的英雄有很多,但是即使是同一个英雄也会有不同的定位,所以不同职业下细分,也是有必要的,举个例子,坦克也分很多种,专门守卫射手的守护坦克,开团打控制的先锋坦克等等。
王者全明星本命英雄的职业的能力特性
王者全明星计划,是一套庞大的方案,如前文所述,包括职业特色、装备调整、技能调整等等,有非常多的事需要做,在尝试之外,我们需要踏出正式的第一步——明确每个职业的能力特性。
峡谷里有六大职业:坦克、战士、射手、辅助、法师、刺客,每个英雄的能力都会与其中的某个职业特性相吻合。当然我们也允许某些英雄的能力既符合一种主职业,又符合另一种副职业,这是有助于游戏玩法的多样性的。

(点击查看大图)
但是现有的职业划分方式比较粗略,已经不能很好地概括我们已有的过百英雄了,这不利于细化英雄特色。
我们需要更清晰、更准确的英雄特性分类,因此我们将现有的职业根据更细的能力维度划分成19个子类,并在之后根据这些子类来持续打造英雄特色。
为了避免权属纠纷,特做如下说明:本站内容作品来自用户分享及互联网,仅供参考,无法核实真实出处,并不代表本网站赞同其观点和对其真实性负责,本网站仅提供信息存储空间服务,我们致力于保护作者版权,如果发现本站有涉嫌侵权的内容,欢迎发送邮件至landui8899@163.com 举报,并提供相关证据,一经查实,本站将立刻删除涉嫌侵权内容。
原文标题:《王者荣耀》王者全明星计划详细调整